Top
商家入口
首页
专场
宝贝
社区
品牌
帮助
商家入口
首页
/
专场
/
各国勋章奖章拍卖第52期
Lot.12
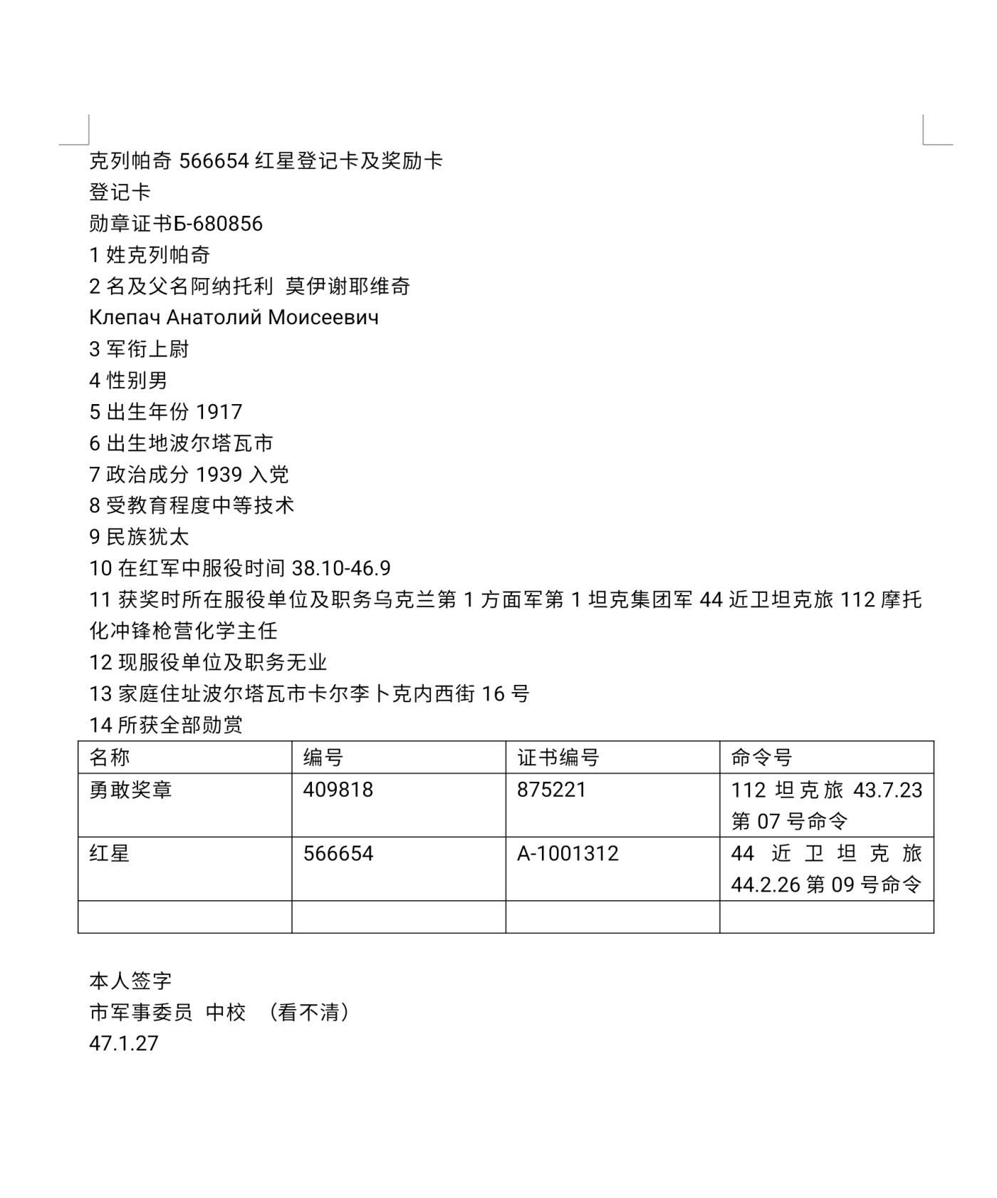
苏联红星勋章566654号,勇敢奖章409818号,战胜德国奖章。1943年获得,最末版小挂勇敢和红星非台早期,上尉在库尔斯克战役中参与击退德军立功获得
起拍价:
¥1000
商家:
勋章奖章杂售点(勋章奖章杂售点)
起拍价:¥0
市场参考价:¥1500~2000
所属专场:
各国勋章奖章拍卖第52期
押金:¥30,佣金:5%,最低1元
出价记录
领先
老夫子
¥1000
2026-04-03 21:17:09
物品属性
国家地区:苏联
发行年份:1943
拍品介绍
专场介绍
接受送拍,收取5%佣金
相关推荐
直售
双勇敢奖章加奥得河纪念章套章
¥1700
清河边的猫猫头
直售
奥匈帝国银级勇敢奖章
¥500
1998866****
直售
1947年奖章,模范奖章,勇敢奖章,艰苦奋斗奖章全套
¥888888
红色回忆
专场
保加利亚人民共和国勇敢与无畏奖章附证书
¥20
当前
成斌钱币
直售
俄乌战争 23年实发授予瓦格纳集团成员 俄罗斯联邦勇敢奖章带证书
¥5000
熹将军拍卖会
直售
诺门坎蒙古骑兵师苏联指导员,蒙古英雄丹达尔搭档,勇敢奖章
¥10500
葱绿的乌木日一
专场
苏联红星勋章788025号,1944年大尉指挥高炮连作战出色获得,配攻克柯尼斯堡,战胜德国,战胜日本,战功奖章,建军30年
¥1000
当前
勋章奖章杂售点
专场
骑士铁十字勋章获得者战后签名照
¥35
当前
小驴勋章奖章收藏
专场
民主德国社会主义劳动集体奖章证书女性得主二次获得
¥2
当前
南水社
如何购买或参与拍卖?
方式1:微信扫码打开小程序
方式2:扫码下载安装APP
麦稀奇
收藏·拍卖·社区
打开App
双勇敢奖章加奥得河纪念章套章