Top
商家入口
首页
专场
宝贝
社区
品牌
帮助
商家入口
首页
/
专场
/
各国勋章奖章拍卖第52期
Lot.14
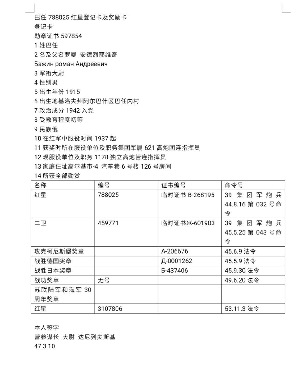
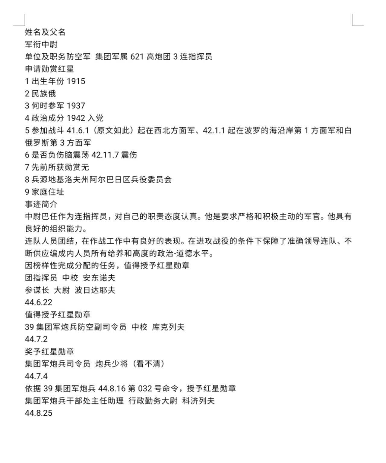
苏联红星勋章788025号,1944年大尉指挥高炮连作战出色获得,配攻克柯尼斯堡,战胜德国,战胜日本,战功奖章,建军30年
起拍价:
¥1000
商家:
勋章奖章杂售点(勋章奖章杂售点)
起拍价:¥0
市场参考价:¥2000~3000
所属专场:
各国勋章奖章拍卖第52期
押金:¥30,佣金:5%,最低1元
出价记录
领先
老夫子
¥1000
2026-04-03 21:18:19
出局
老夫子
¥10
2026-04-03 21:17:55
物品属性
国家地区:苏联
发行年份:1944
拍品介绍
专场介绍
接受送拍,收取5%佣金
相关推荐
专场
苏联攻克柯尼斯堡战役奖章
¥3
当前
成斌钱币
专场
苏联红旗勋章103474号,1944年授予指挥炮兵消灭600名德军,并亲自开枪消灭8名德军的上尉。勇敢奖章84653号,1942年指挥火箭炮消灭50名芬兰军和2个碉堡。带保卫列宁格勒奖章,攻克维也纳奖章,战胜德国奖章。
¥2500
当前
勋章奖章杂售点
专场
苏联战胜德国证书 中士коротков Николай Николаевич 305小口径高炮团
¥10
当前
西秦中古拍卖
直售
日二战大尉领章顺撇 单片
¥168
玩趣堂
专场
法国一战胜利
¥48
当前
PCAI紫鑫阁钱币
专场
法国海军陆战队第1炮兵团证章
¥10
当前
老王徽章
直售
英国一战胜利奖章
¥110
野咲
专场
苏联红星勋章486048号,早期非台版本,1944年初大尉指挥部队击杀60名德军获得
¥530
当前
勋章奖章杂售点
专场
苏联红星勋章340420、2587378号,1943末初大士在炮火轰炸下为全旅撤退断后击杀多名德军,1945年冒着炮火成功送达作战报告。战功奖章271603号,1943年抢救2个伤员获得。带保卫高加索和战胜德国奖章
¥2000
当前
勋章奖章杂售点
如何购买或参与拍卖?
方式1:微信扫码打开小程序
方式2:扫码下载安装APP
麦稀奇
收藏·拍卖·社区
打开App
苏联攻克柯尼斯堡战役奖章