Top
商家入口
首页
专场
宝贝
社区
品牌
帮助
商家入口
首页
/
专场
/
各国勋章奖章拍卖第47期
Lot.14
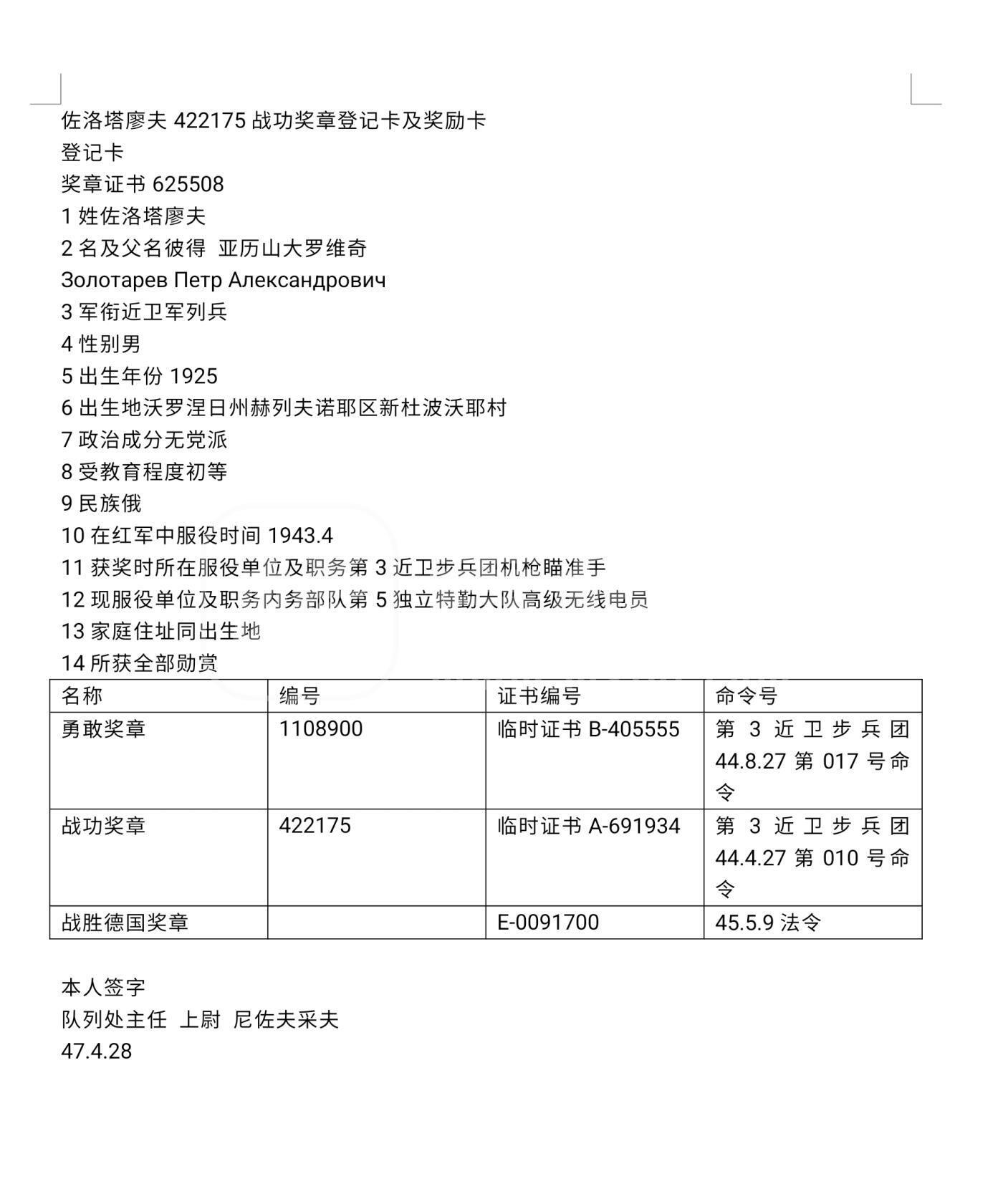
苏联战功奖章422175号,初代五边挂号段,1944年列兵运输弹药获得
起拍价:
¥0
商家:
勋章奖章杂售点(勋章奖章杂售点)
起拍价:¥0
市场参考价:¥400~600
所属专场:
各国勋章奖章拍卖第47期
押金:¥30,佣金:5%,最低1元
物品属性
国家地区:苏联
发行年份:1944
拍品介绍
专场介绍
可接受代拍,收取百分之5佣金
相关推荐
直售
志愿军荣获的朝鲜军功奖章
¥999
吉东收藏
专场
苏联红星勋章611769号,1944年少尉作战勇敢三次负伤获得
¥0
当前
勋章奖章杂售点
直售
【羊板眼】天地珠 玛瑙一眼 西藏天珠挂坠 药师线
¥188
ヾ隔ぜ燈火
专场
美国骑士级功绩军团勋章 更换过上挂
¥0
当前
古冰库交流群拍
专场
苏联勇敢奖章450601号,1943年最初版本上挂版,大士保障综合后勤获得
¥330
当前
勋章奖章杂售点
专场
二战 保加利亚王国 第二版(1933-1944)五级军事功勋勋章 带盒
¥110
当前
凯旋世界勋赏
专场
五十年代铁路帽徽。千号段小号
¥0
当前
古冰库交流群拍
直售
邮票补挂号信运费
¥5
洪涛臻品微拍
直售
清末 【增補 雷公药性赋解】全套,含:药赋四卷、药解六卷,共十卷。是明代医家李仕材编撰的医药学典籍,属于中医古籍中的本草类文献。该书围绕药物性味、功效及临床应用展开论述,进一步印证其医学价值和文物属性,全套完整、原书函书夹、保老保真、部分内容如图!
¥1288
古玩一条街
如何购买或参与拍卖?
方式1:微信扫码打开小程序
方式2:扫码下载安装APP
麦稀奇
收藏·拍卖·社区
打开App
志愿军荣获的朝鲜军功奖章