Top
商家入口
首页
专场
宝贝
社区
品牌
帮助
商家入口
首页
/
专场
/
各国勋章奖章拍卖第47期
Lot.16
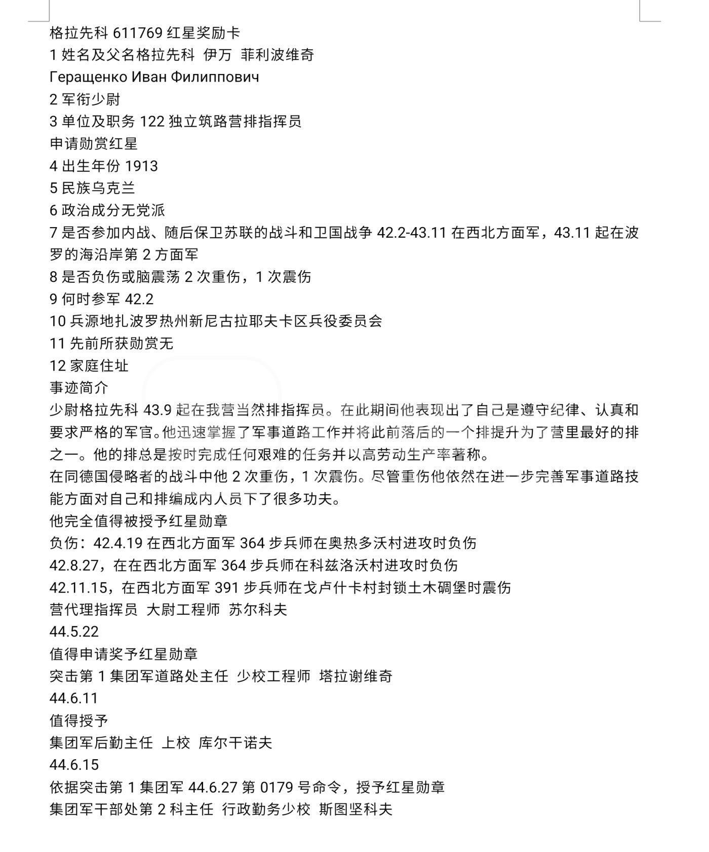
苏联红星勋章611769号,1944年少尉作战勇敢三次负伤获得
起拍价:
¥0
商家:
勋章奖章杂售点(勋章奖章杂售点)
起拍价:¥0
市场参考价:¥600~800
所属专场:
各国勋章奖章拍卖第47期
押金:¥30,佣金:5%,最低1元
物品属性
国家地区:苏联
发行年份:1944
拍品介绍
专场介绍
可接受代拍,收取百分之5佣金
相关推荐
专场
法国战伤奖章 2颗星多次负伤
¥261
当前
老王徽章
专场
法国战伤奖章 三颗星多次负伤
¥20
当前
老王徽章
直售
东北人民解放军勇敢奖章
¥6000
章行天下
专场
苏联勇敢奖章450601号,1943年最初版本上挂版,大士保障综合后勤获得
¥330
当前
勋章奖章杂售点
直售
双勇敢奖章加奥得河纪念章套章
¥1700
清河边的猫猫头
直售
1947年奖章,模范奖章,勇敢奖章,艰苦奋斗奖章全套
¥888888
红色回忆
专场
一战 奥匈帝国 二级银级勇敢奖章(小盘)弗朗茨版 银质
¥65
当前
凯旋世界勋赏
直售
诺门坎蒙古骑兵师苏联指导员,蒙古英雄丹达尔搭档,勇敢奖章
¥10500
葱绿的乌木日一
直售
俄乌战争 23年实发授予瓦格纳集团成员 俄罗斯联邦勇敢奖章带证书
¥5000
熹将军拍卖会
如何购买或参与拍卖?
方式1:微信扫码打开小程序
方式2:扫码下载安装APP
麦稀奇
收藏·拍卖·社区
打开App
法国战伤奖章 2颗星多次负伤