Top
商家入口
首页
专场
宝贝
社区
品牌
帮助
商家入口
首页
/
专场
/
各国勋章奖章拍卖第51期
Lot.15
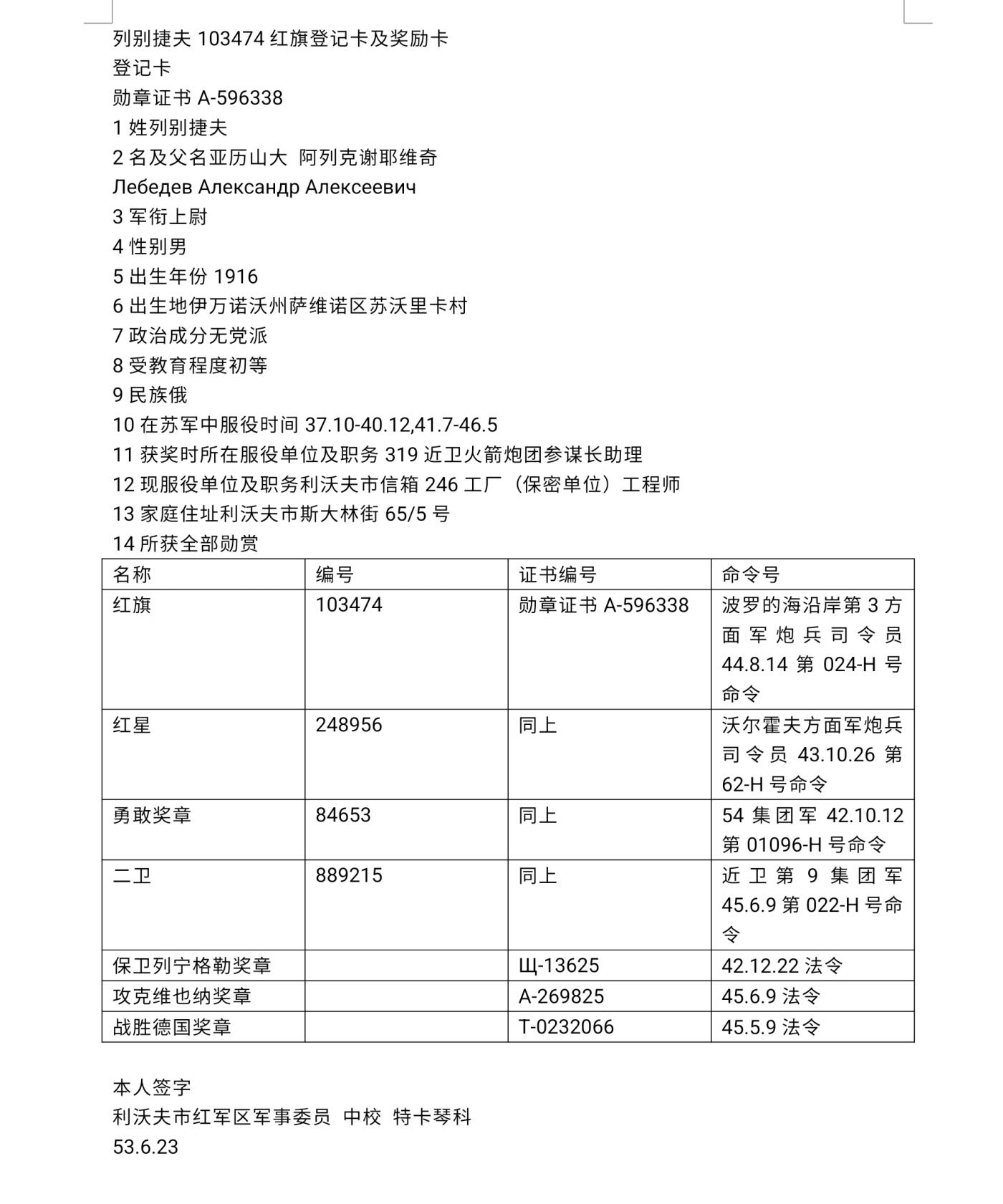
苏联红旗勋章103474号,1944年授予指挥炮兵消灭600名德军,并亲自开枪消灭8名德军的上尉。勇敢奖章84653号,1942年指挥火箭炮消灭50名芬兰军和2个碉堡。带保卫列宁格勒奖章,攻克维也纳奖章,战胜德国奖章。
起拍价:
¥10
商家:
勋章奖章杂售点(勋章奖章杂售点)
起拍价:¥0
市场参考价:¥5000~6000
所属专场:
各国勋章奖章拍卖第51期
押金:¥30,佣金:5%,最低1元
出价记录
领先
大圣娶亲
¥10
2026-03-17 09:39:52
物品属性
国家地区:苏联
发行年份:1942
拍品介绍
专场介绍
接受送拍,收取5%佣金
相关推荐
专场
苏联红星勋章460191号,1943年颁发初期早期非台版红星,配战功奖章,战胜德国奖章,红军建军30周年奖章。列兵以迫击炮歼灭20名德军和2个机枪分队获得
¥20
当前
勋章奖章杂售点
专场
民主德国消防忠诚奖章
¥0
当前
南水社
专场
苏联红星勋章788025号,1944年大尉指挥高炮连作战出色获得,配攻克柯尼斯堡,战胜德国,战胜日本,战功奖章,建军30年
¥20
当前
勋章奖章杂售点
直售
国民军陆军奖章
¥6500
1839547****
专场
波兰人民共和国金级消防功绩奖章
¥6
当前
云宸嘉赏-志臻佳品
专场
明治二十七八从军记章(甲午海战)(清军大炮所铸)
¥120
当前
高天原杂货铺
专场
消防章
¥0
当前
古冰库交流群拍
专场
消防章
¥0
当前
古冰库交流群拍
专场
苏联红星勋章340420、2587378号,1943末初大士在炮火轰炸下为全旅撤退断后击杀多名德军,1945年冒着炮火成功送达作战报告。战功奖章271603号,1943年抢救2个伤员获得。带保卫高加索和战胜德国奖章
¥10
当前
勋章奖章杂售点
如何购买或参与拍卖?
方式1:微信扫码打开小程序
方式2:扫码下载安装APP
麦稀奇
收藏·拍卖·社区
打开App
苏联红星勋章460191号,1943年颁发初期早期非台版红星,配战功奖章,战胜德国奖章,红军建军30周年奖章。列兵以迫击炮歼灭20名德军和2个机枪分队获得