Top
商家入口
首页
专场
宝贝
社区
品牌
帮助
商家入口
首页
/
专场
/
各国勋章奖章拍卖第51期
Lot.6
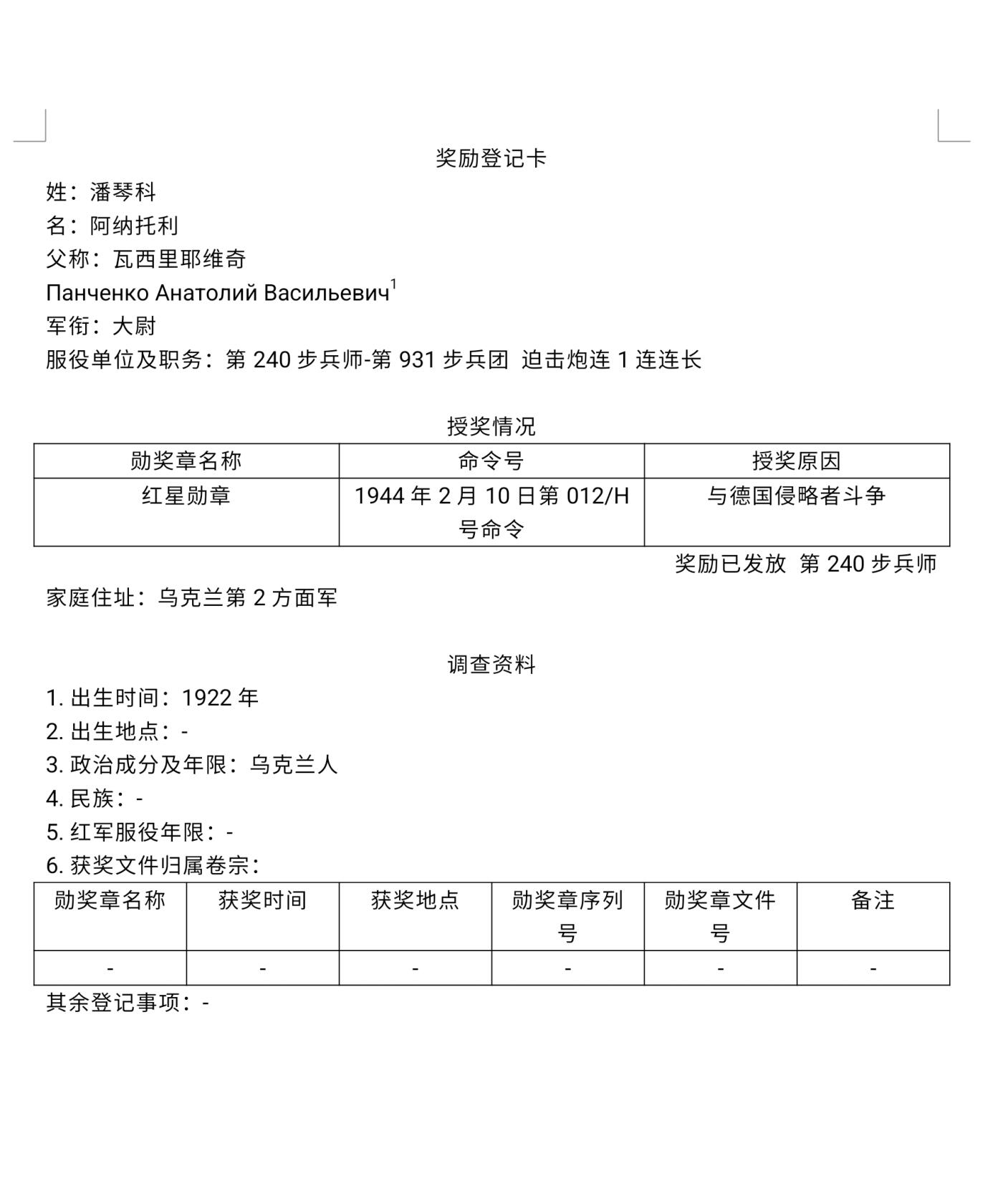
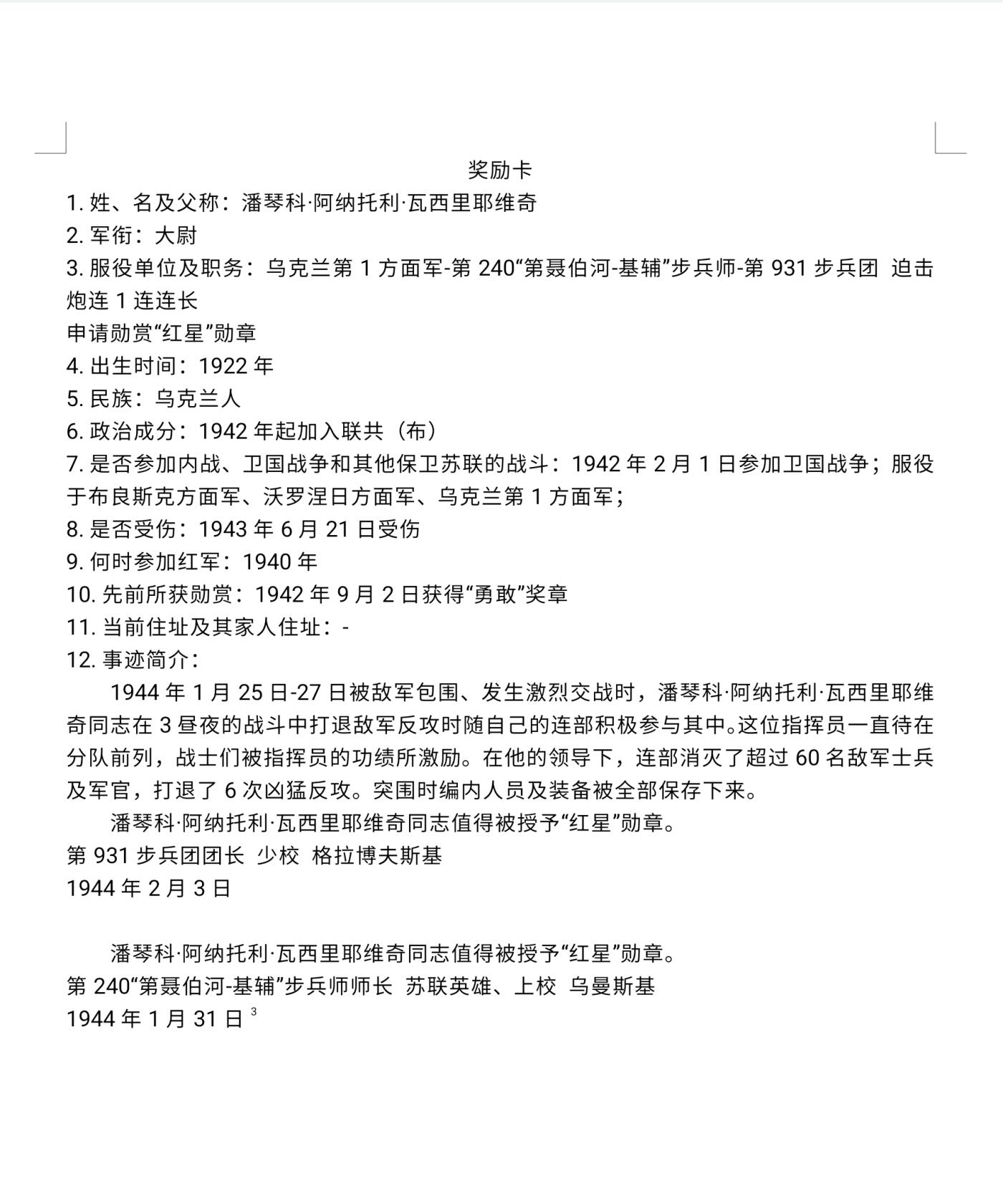
苏联红星勋章486048号,早期非台版本,1944年初大尉指挥部队击杀60名德军获得
起拍价:
¥0
商家:
勋章奖章杂售点(勋章奖章杂售点)
起拍价:¥0
市场参考价:¥1000~1500
所属专场:
各国勋章奖章拍卖第51期
押金:¥30,佣金:5%,最低1元
物品属性
国家地区:苏联
发行年份:1944
拍品介绍
专场介绍
接受送拍,收取5%佣金
相关推荐
专场
合法未开刃 明治19式尉官指挥刃
¥2050
当前
鹹魚國勳章制服拍賣
专场
苏联红星勋章788025号,1944年大尉指挥高炮连作战出色获得,配攻克柯尼斯堡,战胜德国,战胜日本,战功奖章,建军30年
¥0
当前
勋章奖章杂售点
专场
赣军指挥卫队督带部 证章
¥10
当前
江南堂
直售
明治19式尉官指挥刀刀柄,赛璐珞握柄,有一条铜质掐丝断裂,主体结构无损,日常使用品相
¥950
老王的回血杂货铺
专场
一战时期德军慰问卡,大意是施韦林市后备役部队指挥官 von Müller上校向某上尉致敬,1915年10月23日
¥10
当前
老王的回血杂货铺
直售
德三铁十字获得者拇指书一本200
¥200
如鱼得水
专场
SS下级突击队中队长(相当于少尉)战后签名照,签名请自辨真假
¥25
当前
小驴勋章奖章收藏
专场
卡尔·巴克尔中尉战后签名照,获得骑士勋章,铜级近战勋章,坦克击毁章,陆军荣誉勋饰,金质大德意志十字勋章,卡纸材质,请自辨
¥20
当前
小驴勋章奖章收藏
专场
苏联战功奖章422175号,初代五边挂号段,1944年列兵运输弹药获得
¥0
当前
勋章奖章杂售点
如何购买或参与拍卖?
方式1:微信扫码打开小程序
方式2:扫码下载安装APP
麦稀奇
收藏·拍卖·社区
打开App
合法未开刃 明治19式尉官指挥刃