Top
商家入口
首页
专场
宝贝
社区
品牌
帮助
商家入口
首页
/
专场
/
(不断上新,转发赚佣金和现金红包)云宸嘉赏-勋臻佳藏精品精选场次
Lot.7
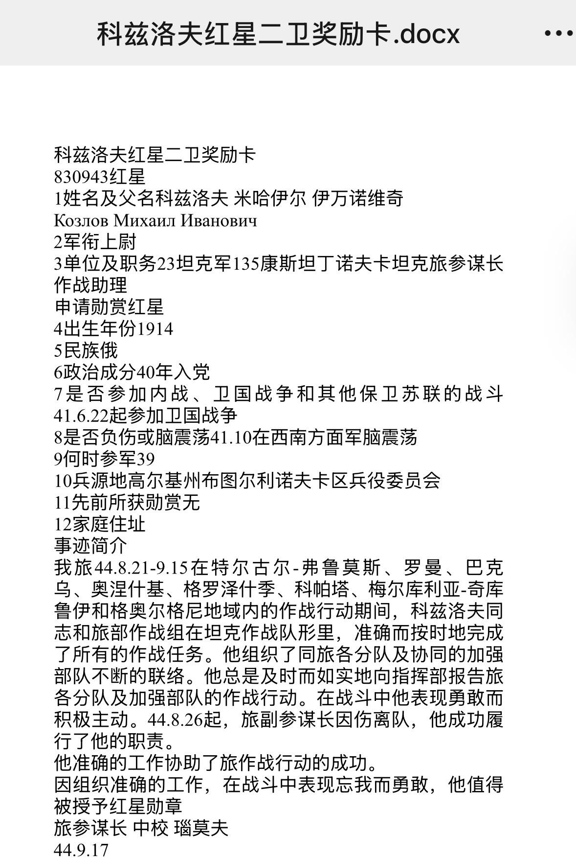
科兹洛夫大尉的830943号战功红星勋章-坦克部队,品相事迹如图 银质珐琅
起拍价:
¥4
商家:
云宸嘉赏-志臻佳品(云宸嘉赏-志臻佳品)
起拍价:¥0
市场参考价:¥0~0
所属专场:
(不断上新,转发赚佣金和现金红包)云宸嘉赏-勋臻佳藏精品精选场次
押金:¥39,佣金:4.58%,最低1元
出价记录
领先
王昭君
¥4
2026-03-16 00:15:49
出局
孙策
¥2
2026-03-16 00:00:21
物品属性
拍品介绍
专场介绍
凡是拍卖公告和参拍须知已经说明的,为了不浪费彼此时间一律不予回复!!!(最基本的人机验证,防止我无法与你沟通)
本场大量拍品从德国直接淘出,部分徽章、信札纯德文。店铺委托某国内重本德语学生翻译,请各位参拍出价前务必点开拍品往下拉观看拍品介绍!!
物品含大量书籍、大衣等,包邮仅包括首重,如有超重需补差价!
欢迎大家转发麦稀奇小程序链接和海报,分享超过100次访问,凭账户截图现金红包3元(平台还有额外补贴,超过100次红包6元,以此类推)
所有邮票均赠送护邮袋
相关推荐
专场
科兹洛夫大尉的43版386202号二级卫国勋章,银质珐琅,整体品相完好,党徽金质(坦克旅部队作战副参谋长指挥作战事迹)带证书(二级卫国、两枚红星,无号战功均记录在这本证书上)
¥4
当前
云宸嘉赏-志臻佳品
专场
科兹洛夫大尉的无号战功奖章 银质 送收藏盒
¥2
当前
云宸嘉赏-志臻佳品
直售
50帽徽一个,珐琅版,珐琅有掉
¥700
拾遗小铺
直售
功五级金鵄勋章 军功章 抗战收藏 纯银珐琅带略齐全,带协会章
¥2300
中古收藏家
专场
珐琅小章
¥0
当前
古冰库交流群拍
专场
在日本韩国民团有功章 合金珐琅制 章体盒子均完好
¥2
当前
南水社
直售
大淮海原漆珐琅
¥1700
1839547****
专场
铜镀金珐琅帽徽
¥0
当前
古冰库交流群拍
专场
欧洲珐琅旗子章
¥0
当前
古冰库交流群拍
如何购买或参与拍卖?
方式1:微信扫码打开小程序
方式2:扫码下载安装APP
麦稀奇
收藏·拍卖·社区
打开App
科兹洛夫大尉的43版386202号二级卫国勋章,银质珐琅,整体品相完好,党徽金质(坦克旅部队作战副参谋长指挥作战事迹)带证书(二级卫国、两枚红星,无号战功均记录在这本证书上)