Top
商家入口
首页
专场
宝贝
社区
品牌
帮助
商家入口
首页
/
专场
/
各国勋章奖章拍卖第47期
Lot.25
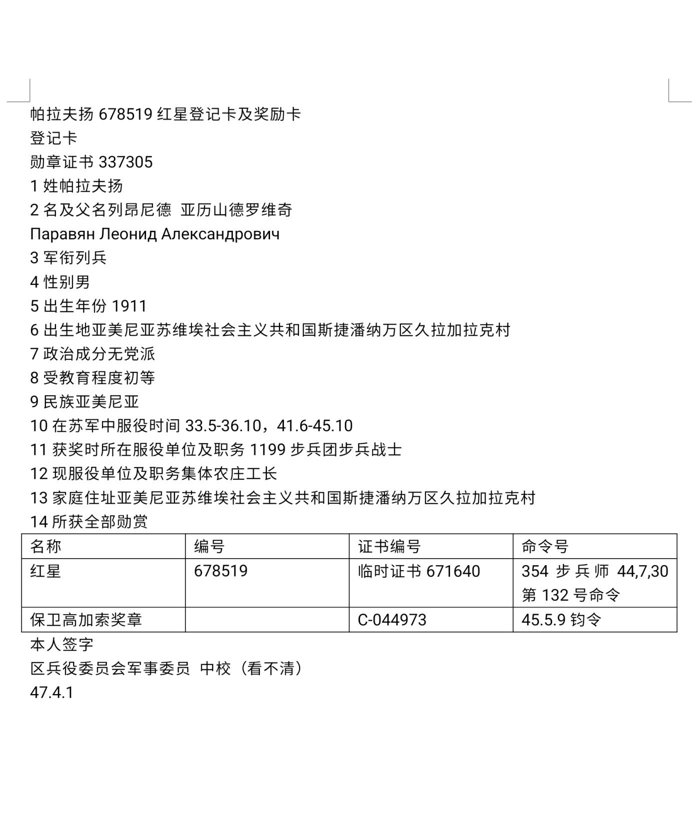
苏联红星勋章678519号,1944年列兵用反坦克枪击毁一辆汽车和一处敌军火力点获得
起拍价:
¥520
商家:
勋章奖章杂售点(勋章奖章杂售点)
起拍价:¥0
市场参考价:¥1000~1200
所属专场:
各国勋章奖章拍卖第47期
押金:¥30,佣金:5%,最低1元
出价记录
领先
QQ
¥520
2026-01-28 13:57:54
出局
QQ
¥500
2026-01-28 13:57:46
物品属性
国家地区:苏联
发行年份:1944
拍品介绍
专场介绍
可接受代拍,收取百分之5佣金
相关推荐
专场
苏联红星勋章,3633840号,珐琅有佩戴痕迹,冷战补发,步兵团高级侦查员潜入敌军阵地发现机枪与迫击炮连,突入战壕负伤不退并击毙两名敌军
¥740
当前
戎马世界章牌大赏
直售
自卫反击战,保家卫国,购买前请先询价
¥99
总有你想要的
专场
苏联红旗勋章103474号,1944年授予指挥炮兵消灭600名德军,并亲自开枪消灭8名德军的上尉
¥1620
当前
勋章奖章杂售点
专场
苏联红星勋章460191号,1943年颁发初期早期非台版红星,配战功奖章。列兵以迫击炮歼灭20名德军和2个机枪分队获得
¥1020
当前
勋章奖章杂售点
专场
法属摩洛哥王国指挥官级阿拉维勋章证书,授予德国裔法国将军(一级总工程师)Wiltz Auguste,他在二战开始时被德军击败,随即作为德国裔法国人被俘虏回德国关押直至战争结束,战后职务一路高升,从事汽车运输相关研发
¥330
当前
戎马世界章牌大赏
专场
法国指挥官级国家功绩勋章证书,授予德国裔法国将军(一级总工程师)Wiltz Auguste,他在二战开始时被德军击败被俘虏,随即作为德国裔法国人被俘虏回德国关押直至战争结束,战后职务一路高升,从事汽车运输相关研发
¥310
当前
戎马世界章牌大赏
如何购买或参与拍卖?
方式1:微信扫码打开小程序
方式2:扫码下载安装APP
麦稀奇
收藏·拍卖·社区
打开App
苏联红星勋章,3633840号,珐琅有佩戴痕迹,冷战补发,步兵团高级侦查员潜入敌军阵地发现机枪与迫击炮连,突入战壕负伤不退并击毙两名敌军