Top
商家入口
首页
专场
宝贝
社区
品牌
帮助
商家入口
首页
/
专场
/
各国勋章奖章拍卖第47期
Lot.16
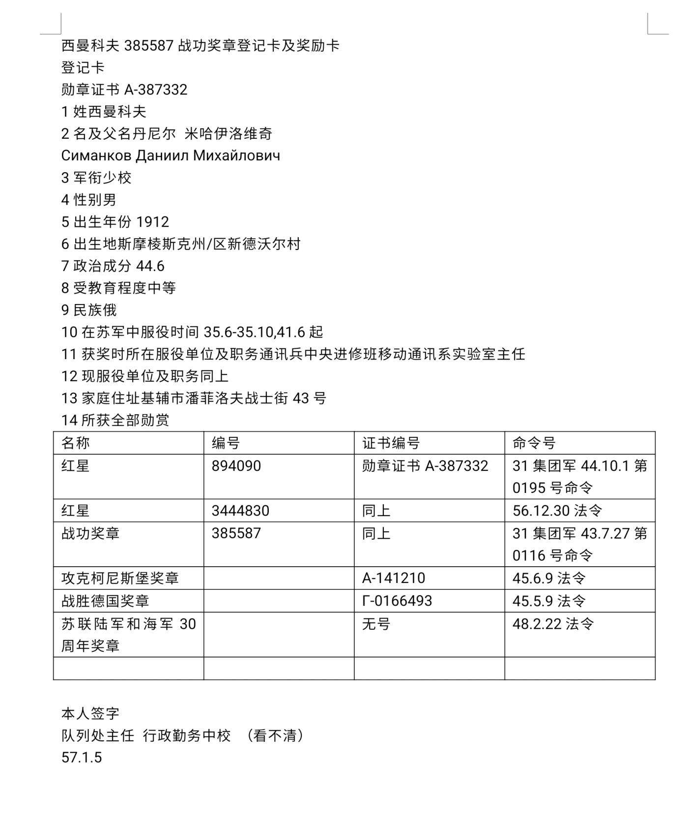
苏联战功奖章385587号,末期版本小挂,1943年授予勒热夫战役中调配修理电报有功的上尉
起拍价:
¥350
商家:
勋章奖章杂售点(勋章奖章杂售点)
起拍价:¥0
市场参考价:¥500~600
所属专场:
各国勋章奖章拍卖第47期
押金:¥30,佣金:5%,最低1元
出价记录
领先
占星师
¥350
2026-01-15 21:32:28
出局
占星师
¥300
2026-01-15 20:22:49
出局
占星师
¥200
2026-01-15 20:22:41
出局
占星师
¥10
2026-01-15 20:22:31
物品属性
国家地区:苏联
发行年份:1943
拍品介绍
专场介绍
可接受代拍,收取百分之5佣金
相关推荐
专场
大尉四等小授旭日章勋记,授予日俄战争阵亡军官。
¥5
当前
小驴勋章奖章收藏
直售
战时七级金鵄勋章,纯银章体,鸟首部鎏金,专门授予有战功人员,无战功皇族也不能授予,极美品,配原装黑漆木盒,金字抗战收藏铭记历史
¥588
中古收藏家
直售
战捷个人套装,授予广泽五郎左工门
¥950
老王的回血杂货铺
直售
战时勋纪个人套装,授予陆军伍长中本肇
¥200
老王的回血杂货铺
直售
战捷纪章证书,授予陆军一等兵石上真平
¥350
老王的回血杂货铺
直售
授予波兰代表团苏维埃版证书 苏联卫国战争胜利外授套章
¥880
熹将军拍卖会
直售
战捷个人套装,授予海军一等军曹足立勇助
¥2200
老王的回血杂货铺
直售
《密宗气功修持法要》
¥288
书虫儿
直售
日军中尉领章 战时尉官领章
¥355
中古收藏家
如何购买或参与拍卖?
方式1:微信扫码打开小程序
方式2:扫码下载安装APP
麦稀奇
收藏·拍卖·社区
打开App
大尉四等小授旭日章勋记,授予日俄战争阵亡军官。