Top
商家入口
首页
专场
宝贝
社区
品牌
帮助
商家入口
首页
/
专场
/
各国勋章奖章拍卖第43期
Lot.12
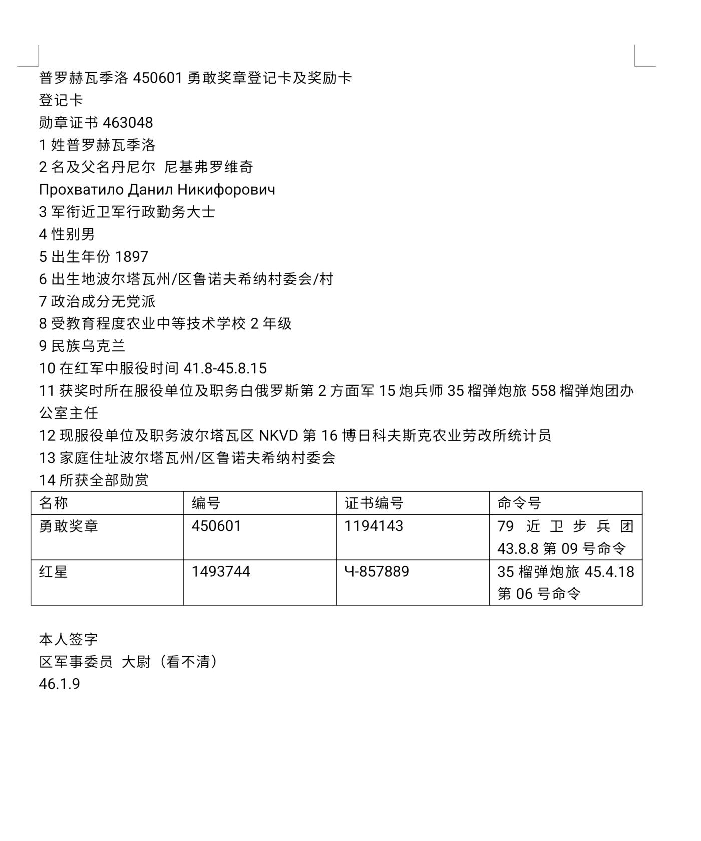
苏联勇敢奖章450601号,1943年最初版本上挂版,大士保障综合后勤获得
起拍价:
¥0
商家:
勋章奖章杂售(勋章奖章杂售)
起拍价:¥0
市场参考价:¥500~600
所属专场:
各国勋章奖章拍卖第43期
押金:¥30,佣金:5%,最低1元
物品属性
国家地区:苏联
发行年份:1943
拍品介绍
专场介绍
可以送货代拍,百分之5佣金
相关推荐
专场
苏联红星勋章611769号,1944年少尉作战勇敢三次负伤获得
¥0
当前
勋章奖章杂售
专场
苏联奖章3连挂,勇敢奖章2394334号,1945年列兵迫击炮装填手歼敌20人获得,无号战功奖章,战胜德国奖章
¥0
当前
勋章奖章杂售
直售
俄罗斯帝国(沙俄)尼古拉二世金级勤勉奖章,银质镀金,上挂后配,品相良好
¥1500
La tienda章牌钱币杂项
直售
PMG66 加拿大2004年20元 初版首发年AYS冠 BC-64a IBNS获奖纸币
¥540
斐然钱币
直售
加拿大2004年20元 初版首发年 号码AYS0506525/26 IBNS获奖纸币 全新UNC
¥380
斐然钱币
直售
PMG66 加拿大2004年20元 补号券 初版首发AYR冠 BC-64aA IBNS获奖纸币
¥5400
斐然钱币
专场
苏联1943版二级卫国战争勋章194202号,1945年中尉俘虏60名德军加歼灭一个排获得
¥0
当前
勋章奖章杂售
直售
美国中国服役奖章 少见带造币局原盒实发版本,授予1937-1939年在中国以及1945-1957年间在中国大陆和台湾省服役的美军,该章绝大多数为后造,早期带盒的少之又少,很有意义 该章为第二版,即二战后1945-1957版,早期的铜上挂改成了平版镀金平挂,大多数授予抗战后惹是生非的驻华美军 仅展示
¥9999
号角文化
直售
翡翠大圣归来翡翠银镶金大圣归来尺寸26如果说齐天大圣生来就是聪明机智、神通广大,不畏强权、敢于斗争、挑战权威,明辨善恶是非的。那么大圣归来的大圣,前期性格狂躁抑郁、看淡功与名,但是在后期与孤儿江流儿的相处之中,动恻隐之心,*终找回初心,完成自我救赎。
¥499
逸辰颐
如何购买或参与拍卖?
方式1:微信扫码打开小程序
方式2:扫码下载安装APP
麦稀奇
收藏·拍卖·社区
打开App
苏联红星勋章611769号,1944年少尉作战勇敢三次负伤获得